
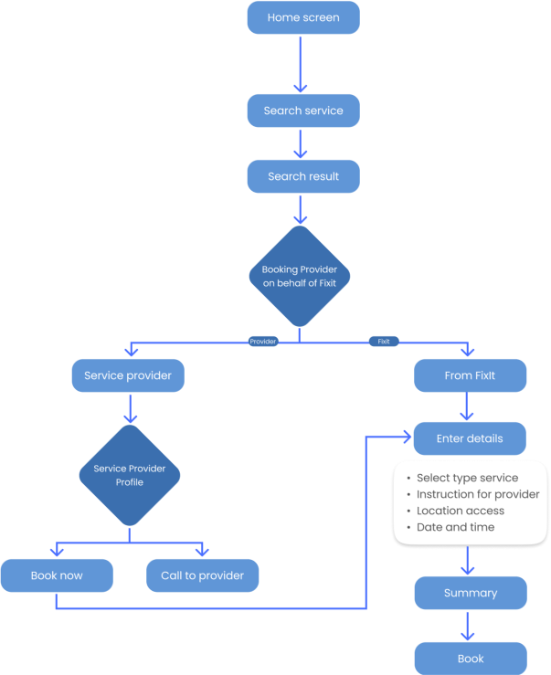
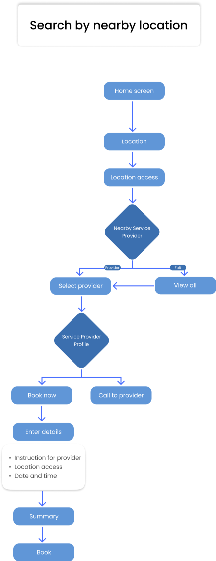
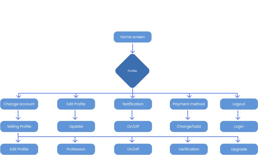
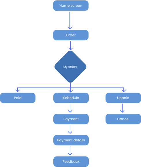
FixIt is a mobile app that helps users find and book expert service providers for their home service needs, such as plumbers, electricians, cleaners, and much more. FixIt overcomes time limitations, payment security concerns, trust issues, and service availability problems. It solves user issues by connecting them with trusted experts for all sorts of tasks around the house.